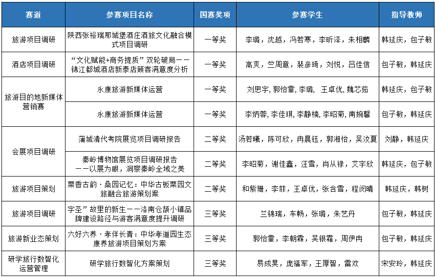
近日,第十九届全国高校商业精英挑战赛文旅与会展创新创业实践竞赛公布获奖结果。在全国总决赛中,我校获得一等奖4项、二等奖3项、三等奖3项,学校获得最佳院校组织奖。在陕西省赛中,获得一等奖6项,二等奖1项,三等奖3项。


全国高校商业精英挑战赛由中国国际贸易促进委员会商业行业委员会等机构主办,包含文化旅游、会展、酒店等赛道。竞赛自2007年首次举办,已连续举办18届,是教育部竞赛榜单A类赛事。竞赛目的在于激发学生的创新思维和实践能力,培养和选拔具有国际视野、创新精神和实际操作能力的商业精英人才。今年共有来自全国各地30个省、自治区、直辖市和澳门特别行政区的700余所高等院校共计10000余支团队报名参赛。

此次比赛由经济与管理学院组织,参赛学生来自工商管理、会计学、财务管理、人力资源管理、播音主持等专业。自3月份启动校内选拔工作以来,经过了“初赛-省赛-全国总决赛”环节。比赛内容涉及方案策划、视频录制和答辩等,在为时数月的备赛过程中,各参赛团队深入实地进行项目调研,不断打磨方案,展现了项目在文化传承与商业创新结合上的亮点。在汇报和答辩环节,我校学生凭借扎实的专业基础知识及团队协作能力,与众多高校参赛队伍同台竞技,最终取得佳绩,彰显了我校学子的创新活力与创业潜力。
文图:经济与管理学院
编辑:沈玉皎